石英砂過濾器中水處理技術方案
污水處理中水打入循環水治理方案
絮凝沉淀一體機+機械過濾法
一體化加藥絮凝沉淀池+石英砂過濾器+活性炭過濾器

設
計
方
案
===========================================================
編制單位:石家莊工泉水處理科技有限公司
編 制 人:侯穎 (設計工程師)
聯 系 人:位恩
聯系電話:15200035554
第一章 概 述
1、工程概況:
根據貴公司提供的數據,污水處理中水打入循環水池技術要求
1、按照中水打入循環水池方案進行設備配置及施工。
的反洗等需要的水泵及其配套設備,系統設備配置要完整。要求所有水泵考慮一備一用的配置。
3、從污水處理廠到發電循環水池的水泵及管道上安裝流量
表計等,要使用國內品牌產品,運行可靠性為中上等水平。
4對各設備需要的配電設備:電機采用國家對節能電機的
要求進行購置,開關及控制設備要求采用品牌設備,水泵的啟停采用自動控制。水位的顯示采用數字儀表。
5項目包括土建、設備購置、安裝、調試等工作。
2、設計依據:
|
設備名稱 |
設備型號 |
數量 |
備注 |
|
一體化絮凝沉淀機 |
DG-60H高配自動投加 3500*1500*2000(mm)(內外加固) |
1套 |
設備外觀精美大方,結構復雜,外,內部噴涂環氧防腐瀝青漆 |
|
石英砂過濾器 |
GQSYS-DN1000*2600 |
2套 |
碳鋼防腐,可以地埋可地面放置 |
|
活性炭過濾器 |
GQHXT-DN1000*2600 |
1套 |
過濾量為200m3/h、罐體直徑2800mm; 單罐處理量70t/h,罐體數量3只; |
二、設計和制造標準
設備的制作、性能試驗、檢驗和材料、包裝、運輸應符合:
JB/T2932-1999 水處理設備制造技術條件
GB 50205-2011 鋼結構工程施工質量驗收規范
GBT 13922-2011 水處理設備性能試驗
GB/T 9174-2008 一般貨物運輸包裝通用技術條件
石英砂按CJ/43-1999《水處理用天然石英砂濾料》標準。
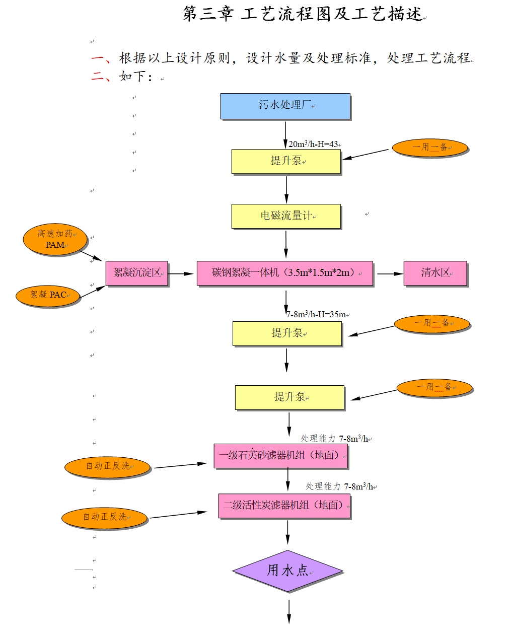
第三章 工藝流程圖及工藝描述
一、根據以上設計原則,設計水量及處理標準,處理工藝流程
四、 工藝技術及設備描述
第一:先用提升泵把來水輸送到一體化加藥絮凝池里面,中途加電磁流量計。第二:經過一體化絮凝沉淀處理以后的水流入濾池中進行沉淀處理,處理以后的水流入清水區,然后在對清水區里面的水進行石英砂過濾,活性炭過濾吸附,從而可以有效的達到用水標準。
1、一體化絮凝沉淀一體機采用全自動智能化,主要將污水處理廠來水進行絮凝混凝沉淀處理,對有機物無機物進行沉淀絮凝處理。
2、石英砂過濾器是利用天然海砂或石英砂作為過濾介質,在一定的壓力下,把濁度較高的水通過一定厚度的濾層過濾,有效的截留去除水中的懸浮物、有機物、膠質顆粒、微生物等,最終達到降低水濁度、凈化水質效果的一種高效過濾設備。
3、活性炭過濾器采用果殼活性炭,碘值高,吸附好。
活性炭的吸附原理是:在其顆粒表面形成一層平衡的表面濃度,再把有機物質雜質吸附到活性炭顆粒內,使用初期的吸附效果很高。
4、本次系統采用內源反洗,即裝置不設外部沖洗水源,不設空氣輔助反洗,利用系統水壓和濾后水進行正洗反洗工作。反洗時,過濾系統逐臺進行反洗,當其中一臺進行反洗時,其他幾臺仍處于過濾狀態,達到連續過濾,連續供水的目的。
考慮到設備反洗過程中會跑料,過濾器增加ABS濾帽裝置,可有效防止反洗過程中跑砂。
控制系統:
系統電源AC220V單相兩線/50HZ功率500W
控制形式:時間周期自動控制,手動強制兩種。
時間周期:默認反洗周期為10小時,用戶可以根據系統工藝要求進行調整。
手動強制:可以對系統進行循環反洗,也可以對具體某一個閥進行控制反洗,不影響其他閥的工作使用。
注意:用戶可以選擇系統需要時間設定反洗。
默認控制電動閥電壓為DC24V;
五、供貨設備配置表
供貨范圍為設備單排的進出水口第一片法蘭端面,內含過濾器及其附屬設備,包括過濾器、配套儀表、濾料、閥門、過濾器控制柜、進出口配對法蘭、螺栓、螺母、墊片等。賣方應確保供貨范圍完整,以能滿足用戶安裝、運行要求為原則,若在安裝、調試、運行中發現缺項(屬供貨方供貨范圍)由供貨方補足。
型號:GQSCL-工泉系列 一體化絮凝沉淀機單套設備供貨如下:
|
序號 |
名稱 |
規格型號 |
數量 |
品牌 |
備注 |
|
1. |
提升泵 |
一備一用 流量20,揚程43 |
2 |
南方 |
0.75KW |
|
2. |
流量計 |
GQLLJ-80 |
1 |
工泉 |
|
|
3. |
絮凝一體化 |
GQ-3500*1500*2000 |
1 |
工泉 |
|
|
4. |
進出口配套管件 |
Q235碳鋼 |
1 |
工泉 |
便于污泥泵進水 |
|
5. |
全自動液位浮球 |
|
2 |
|
配套提升泵使用 一備一用控制進水停啟泵 |
|
6. |
PAC加藥裝置 |
PE材質,300L |
1 |
|
|
|
7. |
PAC攪拌裝置 |
0.55KW,帶攪拌葉輪 |
1 |
|
|
|
8. |
PAC管道離心泵 |
0.3m3/H |
1 |
|
|
|
9. |
PAC絮凝反應池 |
停留時間15分鐘 |
1 |
|
|
|
10. |
高速PAM加藥裝置 |
PE材質,300L |
1 |
|
|
|
11. |
高速PAM攪拌裝置 |
0.55kw,帶攪拌葉輪 |
1 |
|
|
|
12. |
高速PAM計量泵 |
0.3m3/H |
1 |
|
|
|
13. |
PAM絮凝反應池 |
1.5立方停留15分鐘 |
1 |
|
|
|
14. |
PAM絮凝反應攪拌機 |
0.55kw,攪拌葉輪 |
1 |
|
|
|
15. |
沉降池 |
Q235碳鋼防腐 |
2 |
|
|
|
16. |
排污系統錐形體 |
Q235碳鋼防腐 |
2 |
|
|
|
17. |
緊固件 |
卡箍、法蘭、螺栓等 |
配套 |
|
|
|
18. |
布水擋板 |
Q235碳鋼 |
3 |
|
|
|
|
溢流潭 |
Q235碳鋼 |
4 |
|
|
|
19. |
溢流槽 |
Q235碳鋼 |
4 |
|
|
|
|
集泥沙漏洞 |
Q235碳鋼 |
2 |
|
|
|
|
排泥口管道 |
|
1 |
|
|
|
|
出水口配套法蘭 |
碳鋼 |
配套 |
|
|
|
|
彎頭管件 |
碳鋼 |
配套 |
|
|
|
|
黃色警示巡視扶梯 |
黃色 |
1 |
|
|
|
|
全自動控制箱 |
自動 |
1 |
|
|
|
|
外觀 |
噴涂藍色 |
1 |
工泉 |
|
工泉系列 GQSYS-1000石英砂過濾器清單如下
|
序號 |
名 稱 |
規格參數 |
備 注 |
|
1 |
石英砂過濾器 |
GQSYS-DN1000*H2600 |
工泉 |
|
|
過濾器本體 |
直徑1000mm,高度2600mm |
工泉 |
|
|
精致純白石英砂 |
2-4, |
|
|
|
上布水器 |
一套 |
|
|
|
下多孔板ASB濾水布水器 |
一套 |
|
|
|
電動蝶閥 |
5臺 |
|
|
|
正反洗面管 |
1套 |
|
|
|
人孔 |
1 |
|
|
|
檢修口 |
1 |
|
|
|
卸料口 |
1 |
|
|
|
裝料口 |
1 |
|
|
|
視鏡 |
1 |
|
|
|
支腿 |
三只 |
|
|
|
盲板 |
成套 |
|
|
|
緊固件 |
成套 |
|
|
|
配套法蘭 |
成套 |
|
|
|
配套管件彎頭三通 |
成套 |
|
|
|
全自動控制柜 |
1 |
|
|
|
超聲波液位計 |
2 |
|
|
|
電磁流量計 |
1 |
|
|
|
壓力表 |
2 |
|
|
|
提升泵 |
2 |
|
|
|
彩鋼板房 |
2m*3m |
|
|
|
單臺處理量 m3/h |
7-8m3/H |
|
|
|
單罐直徑 mm |
1000mm |
|
|
|
工作壓力 MPa |
0.2~ 0.4MPa |
|
|
|
過濾速度 m/h |
13 |
|
|
|
反沖洗強度 L/(s·m2) |
8~10 |
|
|
|
單罐反洗歷時 s |
120/次 |
可調 |
|
|
期終水頭損失 m |
≤8 |
|
|
|
反洗方式 |
全自動 |
|
|
|
反洗間隔時間 h |
8~24 |
可調 |
|
|
控制方式 |
手動和定時自動控制 |
|
|
|
濾料 |
天然海砂-石英砂 |
|
|
|
濾料型式 |
單層濾料 |
|
|
|
濾料粒徑 min./max. mm |
過濾層 : 1.2 |
|
|
|
|||
|
|
濾料厚度 mm |
過濾層:1200 |
|
|
|
砂濾器管道材質 |
碳鋼防腐 |
|
|
|
砂濾器總體尺寸 mm |
Φ1000×2600 |
|
|
|
進水總管直徑 mm |
DN65 |
單組 |
|
|
出水總管直徑 mm |
DN65 |
單組 |
|
|
排污管管徑 mm |
DN65 |
單組 |
|
|
閥門規格 mm |
5 |
電動閥 |
|
|
控制閥型式 |
電動閥門 |
通氣/通水 |
|
|
配管法蘭標準 |
GB/T 9119 |
|
|
|
除銹及內外防腐 |
鋼制容器防腐標準 |
|
|
|
安裝方式 |
立式 |
|
|
|
砂濾器使用壽命 年 |
20 |
|
|
|
供電方式 |
220V/50HZ/1P+N |
|
|
|
設備材質
|
碳鋼Q235 |
|
|
|
密 封 圈: |
丁腈橡膠 |
|
|
|
布 水 器: |
碳鋼防腐 |
|
|
|
集 水 器: |
工程塑料 |
ABS濾帽 |
|
|
管 道: |
碳鋼 |
|
|
|
濾 料: |
天然海砂石英砂 |
|
|
|
濾 灌: |
碳鋼防腐 |
|
|
|
系統運行重量 t |
5 |
|
工泉系列GQHXT-1000 活性炭過濾器清單如下
|
序號 |
名 稱 |
規格參數 |
備 注 |
|
1 |
活性炭過濾器 |
GQSYS-DN1000*H2600 |
工泉 |
|
|
過濾器本體 |
直徑1000mm,高度2600mm |
工泉 |
|
|
精致果殼活性炭 |
2-4,成套 |
|
|
|
上布水器 |
一套 |
|
|
|
下多孔板ASB濾水布水器 |
一套 |
|
|
|
電動蝶閥 |
5臺 |
|
|
|
正反洗面管 |
1套 |
|
|
|
人孔 |
1 |
|
|
|
檢修口 |
1 |
|
|
|
卸料口 |
1 |
|
|
|
裝料口 |
1 |
|
|
|
視鏡 |
1 |
|
|
|
支腿 |
三只 |
|
|
|
盲板 |
成套 |
|
|
|
緊固件 |
成套 |
|
|
|
配套法蘭 |
成套 |
|
|
|
配套管件彎頭三通 |
成套 |
|
|
|
全自動控制柜 |
1 |
|
|
|
超聲波液位計 |
2 |
|
|
|
電磁流量計 |
1 |
|
|
|
壓力表 |
2 |
|
|
|
提升泵 |
2 |
|
|
|
彩鋼板房 |
2m*3m |
|
|
|
單臺處理量 m3/h |
7-8m3/H |
|
|
|
單罐直徑 mm |
1000mm |
|
|
|
工作壓力 MPa |
0.2~ 0.4MPa |
|
|
|
過濾速度 m/h |
13 |
|
|
|
反沖洗強度 L/(s·m2) |
8~10 |
|
|
|
單罐反洗歷時 s |
120/次 |
可調 |
|
|
期終水頭損失 m |
≤8 |
|
|
|
反洗方式 |
全自動 |
|
|
|
反洗間隔時間 h |
8~24 |
可調 |
|
|
控制方式 |
手動和定時自動控制 |
|
|
|
濾料 |
果殼活性炭 |
|
|
|
濾料型式 |
單層濾料 |
|
|
|
濾料粒徑 min./max. mm |
過濾層 : 1.2 |
|
|
|
|||
|
|
濾料厚度 mm |
過濾層:1200 |
|
|
|
碳濾器管道材質 |
碳鋼防腐 |
|
|
|
碳濾器總體尺寸 mm |
Φ1000×2600 |
|
|
|
進水總管直徑 mm |
DN65 |
單組 |
|
|
出水總管直徑 mm |
DN65 |
單組 |
|
|
排污管管徑 mm |
DN65 |
單組 |
|
|
閥門規格 mm |
5 |
電動閥 |
|
|
控制閥型式 |
電動閥門 |
通氣/通水 |
|
|
配管法蘭標準 |
GB/T 9119 |
|
|
|
除銹及內外防腐 |
鋼制容器防腐標準 |
|
|
|
安裝方式 |
立式 |
|
|
|
砂濾器使用壽命 年 |
20 |
|
|
|
供電方式 |
220V/50HZ/1P+N |
|
|
|
設備材質
|
碳鋼Q235 |
|
|
|
密 封 圈: |
丁腈橡膠 |
|
|
|
布 水 器: |
碳鋼防腐 |
|
|
|
集 水 器: |
工程塑料 |
ABS濾帽 |
|
|
管 道: |
碳鋼 |
|
|
|
濾 料: |
果殼炭 |
|
|
|
濾 灌: |
碳鋼防腐 |
|
|
|
系統運行重量 t |
5 |
|
以上含稅含運含安裝調試價格176650元。
因原材料浮動,報價十日內有效
石家莊工泉水處理科技有限公司
地址:石家莊市和平東路313號
位恩: 15200035554 / 18032136864
傳真:0311-89176887
- 上一篇:石英砂過濾器反洗時用什么風機 2022/4/15
- 下一篇:工泉系列石英砂過濾器簽約邢臺市內丘中聯水泥有限公司 2021/8/31
